$darkmode
Elektra 0.11.0
Classes | Namespaces
key.hpp File Reference
#include <cstdarg>
#include <cstdint>
#include <cstring>
#include <functional>
#include <locale>
#include <sstream>
#include <string>
#include <keyexcept.hpp>
#include <kdb.h>
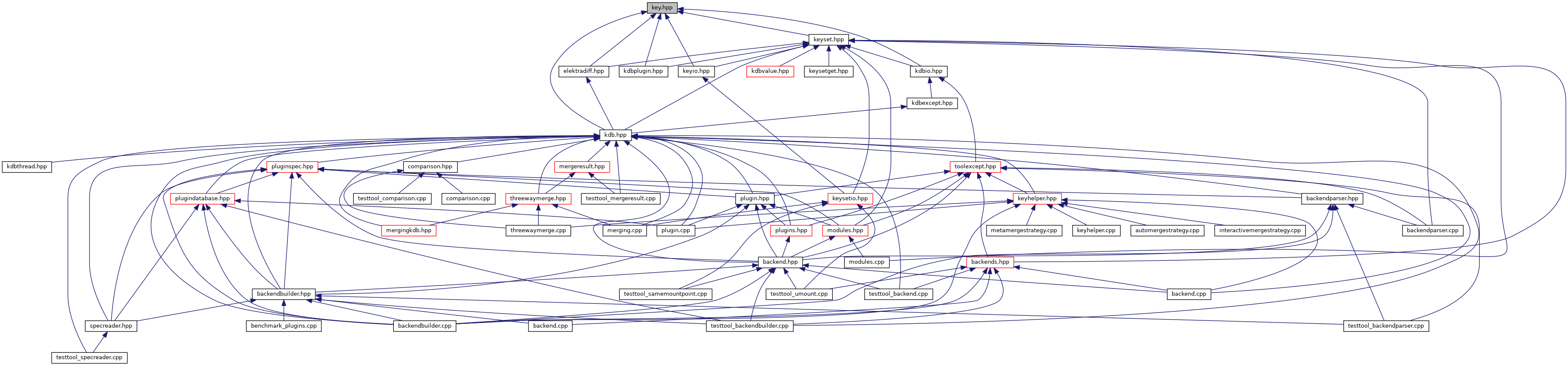
Include dependency graph for key.hpp:
This graph shows which files directly or indirectly include this file:

Classes

class  kdb::Key
 Key is an essential class that encapsulates key name , value and metainfo . More...
 
class  kdb::NameIterator
 For C++ forward Iteration over Names. More...
 
class  kdb::NameReverseIterator
 For C++ reverse Iteration over Names. More...
 
struct  std::hash< kdb::Key >
 Support for putting Key in a hash. More...
 

Namespaces

 kdb
 This is the main namespace for the C++ binding and libraries.
 

Detailed Description