Elektra
0.8.18
Main Page
Related Pages
Modules
Namespaces
Data Structures
Files
File List
Globals
src
bindings
cpp
include
Namespaces
kdbexcept.hpp File Reference
#include <
keyexcept.hpp
>
#include <sstream>
#include <string>
#include <
kdbio.hpp
>
Include dependency graph for kdbexcept.hpp:
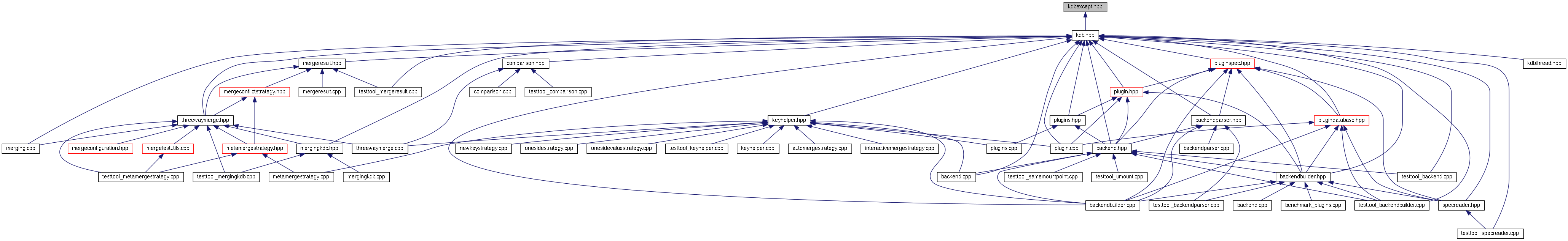
This graph shows which files directly or indirectly include this file:
Namespaces
kdb
This is the main namespace for the C++ binding and libraries.
Detailed Description
Copyright
BSD License (see doc/COPYING or
http://www.libelektra.org
)
Generated by
1.8.8