Elektra  0.9.11
Classes | Namespaces | Functions
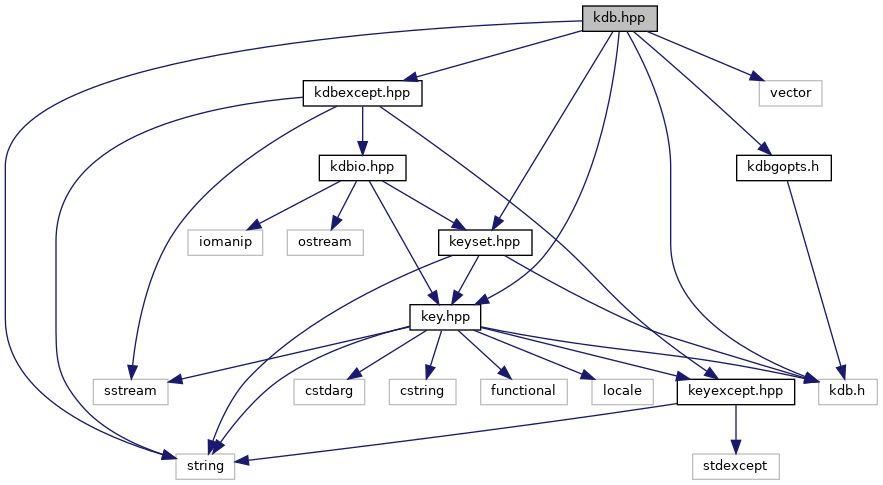
kdb.hpp File Reference
#include <string>
#include <vector>
#include <kdbexcept.hpp>
#include <key.hpp>
#include <keyset.hpp>
#include <kdb.h>
#include <kdbgopts.h>
Include dependency graph for kdb.hpp:
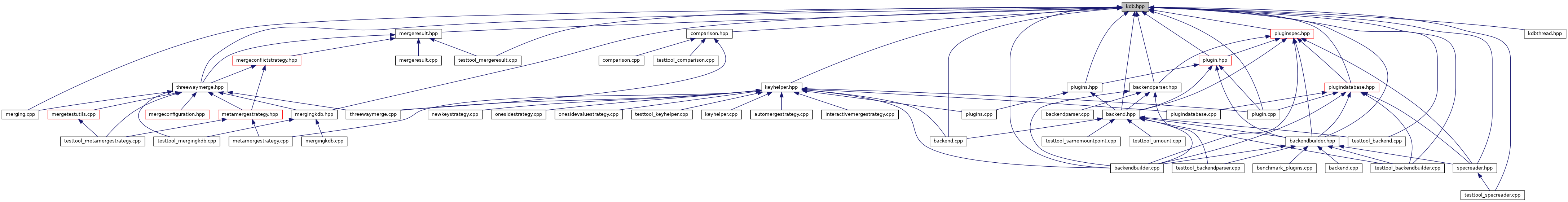
This graph shows which files directly or indirectly include this file:

Classes

class  kdb::KDB
 Constructs a class KDB. More...
 

Namespaces

 kdb
 This is the main namespace for the C++ binding and libraries.
 

Functions

int kdb::goptsContract (kdb::KeySet &contract, int argc, const char *const *argv, const char *const *envp, const kdb::Key &parentKey, kdb::KeySet &goptsConfig)
 
int kdb::goptsContract (kdb::KeySet &contract, const std::string &argsString, const std::string &envString, const kdb::Key &parentKey, kdb::KeySet &goptsConfig)
 Prefer to use goptsContract with argc, argv and envp if possible (especially when you are calling this in your main function) More...
 
int kdb::goptsContract (kdb::KeySet &contract, const std::vector< std::string > &args, const std::vector< std::string > &env, const kdb::Key &parentKey, kdb::KeySet &goptsConfig)
 Prefer to use goptsContract with argc, argv and envp if possible (especially when you are calling this in your main function) More...
 

Detailed Description